A History of .NET Runtimes
An exploration of the history and variety of .NET runtimes, from Microsoft's official frameworks to community and research projects.
An exploration of the history and variety of .NET runtimes, from Microsoft's official frameworks to community and research projects.
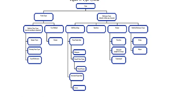
An exploration of the ECMA-335 standard, the technical specification for the .NET Common Language Infrastructure (CLI), covering its purpose and contents.
Explains how .NET delegates work internally, including their CLR implementation, IL representation, and runtime behavior.