C# Language Mind map v14
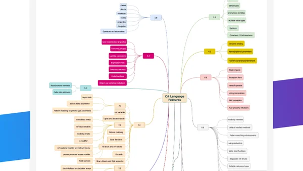
A comprehensive mind map of C# language features up to version 14, available as a clickable SVG or high-resolution poster.
A comprehensive mind map of C# language features up to version 14, available as a clickable SVG or high-resolution poster.
A collection of C#/.NET programming infographics covering topics like ConfigureAwait, foreach index, struct mutations, null Tasks, and ThrowHelper.
A collection of C#/.NET infographics explaining pure functions, generator functions, and the cost of anonymous types.